Paradox Interactive
Keeping brand loyalty for a community at the top of its game

Project overview
Quick Facts
Platform
XenForo & MediaWiki
Key Services
UX/UI, Community Strategy, Data Migration
Quick stat
1.5m users
The challenge
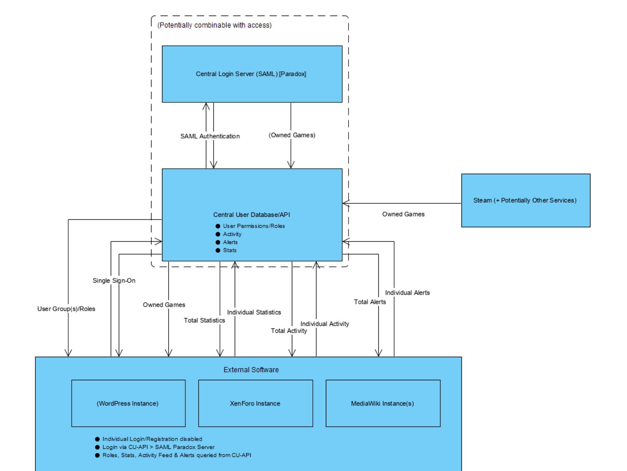
Paradox's community needs had surpassed the capabilities of their vanilla XenForo software. The project required modernizing the interface and integrating the forums with Paradox's larger game ecosystem (mods, wikis, marketplace) while maintaining brand consistency.
The solution
We executed a full redesign, forum software upgrade, and community strategy consultation. This included creating 'game hubs' to utilize game branding, and unifying the design language across the forums and non-responsive wikis.
The results
The launch led to an increase in content discoverability, with users reporting the new setup is the best the forums have ever been. Continued partnership focuses on software maintenance and rolling out advanced features like enhanced 'Dev Diary' access.
1
Project background and goals
Purpose
Community Center for Grand Strategy
Paradox Interactive is a leading video game publisher known for grand strategy and simulation titles. Their community is centered around sharing developer updates, receiving user feedback, and offering support. To offer a functional space for their fans and content, Paradox's community needs had long begun to surpass what vanilla XenForo software could deliver. Audentio was asked to modernize their forum interface while keeping within their brand guidelines, upgrade the forum software, and product consult on community strategies.
Discovery and Goal Alignment
Roadmap to the Future
The community leaders of Paradox are extremely passionate and attentive to their users, making the forums an invaluable resource. The goals for the project were clear:
Prioritize the UI/UX to be consistent with Paradox's brand guidelines and increase the utility of the forum
Highlight the resources that Paradox offers — recommending wiki articles and mod recommendations within the forum
Better highlight 'Dev Diaries' (developer updates) as they are a large draw for many fans
Create more of a game presence into their associated forums
2
Product design for a game ecosystem
Designing a UI
For Consistency
Over time, the design language across Paradox's large ecosystem (forum, mods, wikis, marketplace) had become inconsistent. Our design team worked closely with their in-house UX designer on an initiative to unify the language across all properties, including the community and wikis.
Elements of Style
Building Blocks of a Design
With guidelines in place, our team designed a community that offered featured content like the Dev Diaries to be front and center on the landing page, a consolidated forum list that highlighted game cards with imagery, and certain measures to improve content discovery. To ease the transition for long-term members, we also implemented a 'classic' theme that paid tribute to the original but still leveraged the upgraded forum software functionality.
Quick look at what we did
3
Bringing game hubs to the community
Building a Space
For Game Fans
The existing forum structure, while having individual forums for each game, lacked branding, making game forums hard to distinguish. Each Paradox title has unique art and imagery, which we utilized to evolve the structure into 'game hubs'—spaces personalized to the branding of the game to offer a better way for fans to engage with that game's specific content.
4
Making wikis responsive and easy to maintain
Improving the Wikis
For Better Flow
In tandem with the community update, we worked with Paradox's wiki team to establish a new look and update their software. The existing wikis were non-responsive, so our priority was to code the new themes to be optimized for mobile. We eventually landed on a wiki design that introduced a main navigation in-line with the main site and emulated the different game brands.
Quick look at what we did
5
Listening to the community and ongoing strategy
Community Survey
The Take-Aways
After rolling out a successful go-live, we conducted a user survey to assess satisfaction and usability. Overall the response was positive: content discoverability had improved, and new features were well-received. One long-term user commented: “I have used the forums for more than a decade and believe the current set up is the best it has ever been. It is very easy to keep a track of the threads and conversations I am interested in.”
increase in posts
increase in threads
found it easier to find what they were looking for
were happy with how quickly the forums and wikis load
6
Community update 2.0
a new design language
for the community
As partners, we’ve handled community management, software maintenance, and continued rolling out features for the community and wiki as long-term partners. A large portion of that has been a focus on Dev Diaries and helping implement a new design language for the community.
Dev diaries
delivering to the fans
To help in making Dev Diaries as accessible as they can be, we’ve implemented certain UX features:
Top-level navigation tab for a Dev Diary landing page
On the landing page which is a listing of all Dev Diaries, users can filter by game
Featured content cards throughout the community highlight official Dev Diaries and any developer or staff announcements
While in a forum, the ability to toggle only seeing developer responses
Quick look at what we did
Project Background and Goals
A word from the client
"Working with Audentio has been an absolute pleasure. The team is very well versed in the latest tech and are great communicators and strategists. Their contribution in the development of the forums and wikis at Paradox has revived the excitement of the users and the content creators alike. I would highly recommend their services for anyone looking to revamp their community platforms and strategy as a worthy partner."

Product Owner, Paradox













