UI/UX & design
We design digital products that balance visual clarity with intuitive usability, creating experiences that keep users engaged and coming back.
Start a projectUser experience design
We've created and innovated in the UX space for years, and haven't stopped. We use our deep understanding of what makes a great user experience in both apps and on the web to build beautiful and functional interfaces for countless websites and platforms.

Wireframing & prototyping
Complex projects rely on a greater level of planning to ensure the scope of the project is fully understood before development starts. You can use this process to determine user flow, functionality, layout, and more.
- Solid structure. Focus on functionality and how users will interact with your site to make sure your structure is solid before moving on to design and development.
- Speed up development. Speed up development time with a clear roadmap of what needs to be built, ensuring that the project stays on schedule.
- Clear guidelines. Outline the hierarchy of information and the features that need to be included, providing clear guidelines for developers.

Brand design
When you have a strong, consistent brand you can establish trust and familiarity across all your products and services. A good brand includes more than just a logo; colors, typography and usage are all important aspects to crafting an effective brand identity, and we have the experience and tools necessary to design your brand.

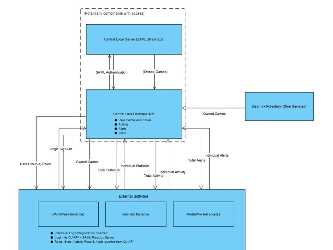
Data flow mapping
Even the most basic websites and apps can have complex interactions behind the scenes; We've got the experience needed to plan out your data flow and utilize it to create a UX strategy that ensures your users find what they need and nothing gets lost in the shuffle of new functionality.
- System interactions Identify and map interactions between features, services, and integrations to reduce complexity and edge cases.
- UX alignment Use data flow insights to design user experiences that surface the right information at the right time.
- Future scalability Plan data structures and flows that support new features without breaking existing functionality.

Our process
A holistic approach for success
Discover
Discover
We learn about you, your goals, and how best our team can assist
Strategize
Strategize
We craft a plan with key deliverables, strategies, and paths for progress
Organize
Organize
Detailed planning and milestones, with a dedicated project manager
Build
Build
Designing, developing, and creating the strategy into a product
Refine
Refine
Performance, auditing, security, compliance
Launch
Launch
Shipping the build and the final product out to the audience
Monitor
Monitor
Tracking and evaluating KPIs post-launch
Adapt
Adapt
Adjusting and iterating based on results for continual progress























